Vue 基础部分⚓︎
约 7094 个字 423 行代码 预计阅读时间 41 分钟
注
这是我第一次学习 Vue,虽然官方推荐新手先学选项式 API,但从个人偏好上来说我还是更倾向于组合式 API,因为选项式 API 那种面向对象的风格看起来略显臃肿,而组合式 API 做同样的工作只需几句话就搞定了。所以我目前先从组合式 API开始学习,笔记呈现的代码都是组合式 API 风格,之后有时间的话会补充选项式 API 的内容。
简介⚓︎
Vue 的定义(摘自官方文档
Vue ( 发音为 /vjuː/,类似 view) 是一款用于构建用户界面的 JavaScript 框架。它基于标准 HTML、CSS 和 JavaScript 构建,并提供了一套声明式的、组件化的编程模型,帮助你高效地开发用户界面。无论是简单还是复杂的界面,Vue 都可以胜任。
核心功能:
- 声明式渲染:Vue 基于标准 HTML 拓展了一套模板语法,使得我们可以声明式地描述最终输出的 HTML 和 JavaScript 状态之间的关系
- 响应性:Vue 会自动跟踪 JavaScript 状态并在其发生变化时响应式地更新 DOM
单文件组件(single-file components, SFC):将一个组件的逻辑 (JavaScript),模板 (HTML) 和样式 (CSS) 封装在同一个文件里。
代码示例
API 风格:
-
选项式 API(options API):用包含多个选项的对象来描述组件的逻辑,例如
data、methods和mounted。选项所定义的属性都会暴露在函数内部的this上,它会指向当前的组件实例。- 核心思想:组件实例( 即上述例子中的 this)。对于有面向对象语言背景的用户来说,这通常与基于类的模型更为一致。同时,它将响应性相关的细节抽象出来,并强制按照选项来组织代码,从而对初学者而言更为友好。
- 适用场合:不需要使用构建工具,或者打算主要在低复杂度的场景中使用 Vue,例如渐进增强的应用场景。
-
组合式 API(composition API):使用导入的 API 函数来描述组件逻辑。
- 在单文件组件中,组合式 API 通常会与
<script setup>搭配使用。这个setup属性是一个标识,告诉 Vue 需要在编译时进行一些处理,让我们可以更简洁地使用组合式 API。比如<script setup>中的导入和顶层变量 / 函数都能够在模板中直接使用。 - 核心思想:直接在函数作用域内定义响应式状态变量,并将从多个函数中得到的状态组合起来处理复杂问题。这种形式更加自由,也需要你对 Vue 的响应式系统有更深的理解才能高效使用。相应的,它的灵活性也使得组织和重用逻辑的模式变得更加强大。
- 适用场合:用 Vue 构建完整的单页应用(同时配合单文件组件)
- 在单文件组件中,组合式 API 通常会与
创建 Vue 应用⚓︎
操作步骤⚓︎
默认使用
npm安装 Vue。
-
在项目目录下执行以下命令:
$ npm create vue@latest ... ✔ Project name: … <your-project-name> ✔ Add TypeScript? … No / Yes ✔ Add JSX Support? … No / Yes ✔ Add Vue Router for Single Page Application development? … No / Yes ✔ Add Pinia for state management? … No / Yes ✔ Add Vitest for Unit testing? … No / Yes ✔ Add an End-to-End Testing Solution? … No / Cypress / Nightwatch / Playwright ✔ Add ESLint for code quality? … No / Yes ✔ Add Prettier for code formatting? … No / Yes ✔ Add Vue DevTools 7 extension for debugging? (experimental) … No / Yes Scaffolding project in ./<your-project-name>... Done.执行指令后会跳出一系列的可选功能提示,如果不确定是否要开启某个功能,可以直接敲回车(默认为 No
) 。 -
执行以下命令来安装依赖并启动开发服务器:
$ cd <your-project-name> $ npm install $ npm run dev > vue-project@0.0.0 dev > vite ➜ Local: http://localhost:5173/ __devtools__/ as a separate window ➜ Vue DevTools: Press Alt(⌥)+Shift(⇧)+D in App to toggle the Vue DevTools ➜ press h + enter to show help现在这个 Vue 项目已经运行起来了。
-
执行以下命令将应用发布到生产环境:
此命令会在
./dist目录中为 Vue 应用创建一个生产环境的构建版本。
应用实例⚓︎
每个 Vue 应用都是通过createApp()函数创建一个新的应用实例:
- 传入
createApp()的对象实际上是一个组件,每个应用都需要一个“根组件”,其他组件将作为其子组件。 -
从其他文件导入根组件:
-
大多数真实的应用都是由一棵嵌套的、可重用的组件树组成的(个人看法是:每个组件代表的是一个子功能,最底层的组件应当完成的是最基本的、不可分割的功能)
-
挂载应用:应用实例必须在调用了
.mount()方法后才会渲染出来 - 该方法应始终在整个应用配置和资源注册完成后被调用
- 它接收一个“容器”参数,可以是一个实际的 DOM 元素或是一个 CSS 选择器字符串
- 返回值是根组件实例而非应用实例
- 应用根组件的内容将会被渲染在容器元素里面,但容器元素自己将不会被视为应用的一部分
-
根组件的模板通常是组件本身的一部分,但也可以直接通过在挂载容器内编写模板来单独提供
- 当根组件没有设置 template 选项时,Vue 将自动使用容器的 innerHTML 作为模板
-
应用配置:
-
应用实例通过
.config对象允许我们配置一些应用级的选项- 例子:应用级的错误处理器,用来捕获所有子组件上的错误
-
应用实例还提供了一些用于注册(个人理解为“创建”)应用范围内(个人理解为“全局范围”)可用的资源的方法
- 例子:注册组件
-
-
同一个页面可以创建多个共存的 Vue 应用,而且每个应用都拥有自己的用于配置和全局资源的作用域
const app1 = createApp({ /* ... */ }) app1.mount('#container-1') const app2 = createApp({ /* ... */ }) app2.mount('#container-2')- 如果正在使用 Vue 来增强服务端渲染 HTML,并且只想要 Vue 去控制一个大型页面中特殊的一小部分,应避免将一个单独的 Vue 应用实例挂载到整个页面上,而是应该创建多个小的应用实例,将它们分别挂载到所需的元素上去。
模板语法⚓︎
- Vue 使用一种基于 HTML 的模板语法,能够声明式地将组件实例的数据绑定到 DOM 上。所有的 Vue 模板都是语法层面合法的 HTML,可以被符合规范的浏览器和 HTML 解析器解析。
- 在底层机制中,Vue 会将模板编译成高度优化的 JS 代码。结合响应式系统,当应用状态变更时,Vue 能够智能地推导出需要重新渲染的组件的最少数量,并应用最少的 DOM 操作。
数据绑定⚓︎
下面介绍各种数据绑定的形式:
-
文本插值:使用的是“Mustache”语法 ( 即双大括号)
<span>Message: {{ msg }}</span> <!-- 双大括号标签会被替换为相应组件实例中 msg 属性的值。 --> <!-- 同时每次 msg 属性更改时它也会同步更新。 -->- 此时双大括号会将数据解释为纯文本,而不是 HTML
-
插入原始 HTML:使用
v-html指令(由 Vue 提供的一种特殊的 HTML 属性) ,在当前组件实例上,将此元素的 innerHTML 与指定的属性(这里指v-html的值)对应保持同步。例子
<p>Using text interpolation: {{ rawHtml }}</p> <p>Using v-html directive: <span v-html="rawHtml"></span></p>结果:
- 此时插入的内容为纯 HTML,因此数据绑定将会被忽略
- 不能用
v-html来拼接组合模板
安全警告
在网站上动态渲染任意 HTML 是非常危险的,因为这非常容易造成 XSS 漏洞。请仅在内容安全可信时再使用 v-html,并且永远不要使用用户提供的 HTML 内容。
-
HTML 属性 (attributes) 绑定:使用
v-bind指令实现响应式地绑定 HTML 属性v-bind指令指示 Vue 将 HTML 元素的attr属性与组件的dynamicAttr属性保持一致。- 如果绑定的值是
null或者undefined,那么该属性将会从渲染的元素上移除 - 简写:
v-bind:attr可以简记为:attr,所有支持 Vue 的浏览器都能正确解析它,此外,它们不会出现在最终渲染的 DOM 中 - 同名简写:如果 HTML 属性名称与绑定的 JS 值的名称相同,那么可以进一步简化语法,省略 HTML 属性值,即:
- 绑定多个值:利用 JS 对象可以同时为一个 HTML 元素的多个 HTML 属性绑定对应的 JS 值,此时
v-bind无需带参数
- 如果绑定的值是
-
JS 表达式:可用于文本插值(双大括号)中以及任何以
v-开头的 HTML 属性(即 Vue 指令)中{{ number + 1 }} {{ ok ? 'YES' : 'NO' }} {{ message.split('').reverse().join('') }} <div :id="`list-${id}`"></div>- 需要注意的是,每个绑定仅支持单一的表达式,不支持完整的一条 JS 语句
- 函数 / 方法调用也算一种表达式,但需要注意的是:绑定在表达式中的函数 / 方法在组件每次更新时都会被重新调用,因此不应该产生任何副作用,比如改变数据或触发异步操作。
- 模板中的表达式只能进行受限的全局访问,即仅能够访问有限的全局对象列表中的对象
-
计算属性:如果 JS 表达式过于复杂臃肿,此时推荐使用计算属性来描述依赖响应式状态的复杂逻辑。
- 它的值是一个方法,接收一个 getter 函数,返回值为一个计算属性 ref。可以用
.value访问计算结果,在模板中它也会自动解包。- getter 不应有副作用(包括改变其他状态、在 getter 中做异步请求或者更改 DOM)
例子
<script setup> import { reactive, computed } from 'vue' const author = reactive({ name: 'John Doe', books: [ 'Vue 2 - Advanced Guide', 'Vue 3 - Basic Guide', 'Vue 4 - The Mystery' ] }) // 一个计算属性 ref const publishedBooksMessage = computed(() => { return author.books.length > 0 ? 'Yes' : 'No' }) </script> <template> <p>Has published books:</p> <span>{{ publishedBooksMessage }}</span> </template> - 它的值是一个方法,接收一个 getter 函数,返回值为一个计算属性 ref。可以用
-
计算属性会自动追踪响应式依赖,因此可以做到同步更新。
- 直接调用函数也可以呈现出同样的效果,但不同之处在于计算属性值会基于其响应式依赖被缓存,这意味着只要依赖值不改变,无论多少次访问计算属性都会立即返回先前的计算结果,无需重复计算。
- 计算属性默认只读,因此避免直接修改计算属性值。要想修改计算属性,需要在创建时同时提供 getter 和 setter。
指令⚓︎
指令(directives) 是带有 v- 前缀的特殊 HTML 属性,它们一般接收的值为一个 JS 表达式。一个指令的任务是在其表达式的值变化时响应式地更新 DOM。
-
参数 (arguments):指令名与参数之间用冒号隔开
- 前面提到的“简写”:可以仅保留冒号和参数,省略指令名;有些指令还有特殊的简写规则,比如
v-on可以简写为@ - 参数可以是 HTML 属性、DOM 事件等
-
参数可以是动态的——使用 JS 表达式作为参数,但需要额外用方括号包起来
- 限制:
- 动态参数中表达式的值应当是一个字符串,或者是
null(用于显式移除该绑定) - 且字符串内不应出现空格、引号等非法的 HTML 属性名字符
- 避免使用大写字母,因为浏览器会强制将其转化为小写
- 动态参数中表达式的值应当是一个字符串,或者是
- 限制:
- 前面提到的“简写”:可以仅保留冒号和参数,省略指令名;有些指令还有特殊的简写规则,比如
-
修饰符 (modifiers):以点开头的特殊后缀,表明指令需要以一些特殊的方式被绑定
相关资料:所有 Vue 的内置指令
类与样式绑定⚓︎
-
类 (class)
-
对象
- 使用
:class(v-bind:class的缩写 ) 传递 ref 值以改变 HTML 的class属性,可以在对象中写多个字段来操作多个类 :class与class可以共存
例子
渲染结果:
- 也可以绑定 reactive 对象、或者返回对象的计算属性
- 使用
-
数组:每个元素对应一个类,用于同时渲染多个 CSS 类
- 在组件上使用(由于还没学到组件,暂时跳过)
-
-
样式 (style)
- 对象:使用
:style绑定 JS 对象值(ref 值或 reactive 对象) ,对应 HTML 的style属性
- 数组:包含多个样式对象,这些对象被合并起来,并渲染到同一元素上
- 样式多值:可以对一个样式属性提供多个 ( 不同前缀的 ) 值,数组仅会渲染浏览器支持的最后一个值
- 对象:使用
条件渲染⚓︎
基本指令有:
v-ifv-else-ifv-else
除v-else外,其余两个指令的后面跟一个字符串作为判断条件。它们的作用同一般编程语言中的if-else语句,看完下面的例子就知道怎么用了:
<div v-if="type === 'A'">
A
</div>
<div v-else-if="type === 'B'">
B
</div>
<div v-else-if="type === 'C'">
C
</div>
<div v-else>
Not A/B/C
</div>
如果希望某个分支内包含多个元素(由于上面的指令依附于某个元素,因此只能控制单个元素的内容<template>元素上使用上述的几个指令,注意最后的渲染结果并不会包含这个<template>元素。
v-show是另一种按条件显示元素的指令,格式与v-if相同,不同之处在于:
v-show会在 DOM 渲染中保留该元素,它仅切换了该元素上名为display的 CSS 属性v-show不支持在<template>元素上使用,也不能和v-else搭配使用- 使用
v-show时,元素无论初始条件如何,始终会被渲染,因此有更高的初始渲染开销;而v-if是惰性的,只有当条件首次变为true时才能渲染元素,因此具备更高的切换开销- 因此,如果需要频繁切换,则使用
v-show较好;如果在运行时绑定条件很少改变,则v-if会更合适
- 因此,如果需要频繁切换,则使用
列表渲染⚓︎
列表渲染用到的指令为v-for
-
语法:
v-for="(item, index) in items"item:迭代项的别名-
items:定义在 JS 脚本中的- 数组:此时遍历的是数组的每个元素
index: (可选的第二个参数)对应的索引
- 对象:此时遍历的是对象的每个属性值
key: (可选的第二个参数)对应的属性名index: (可选的第三个参数)对应的索引
- 数值:若数值为 n,则遍历 1~n 之间的正数
- 数组:此时遍历的是数组的每个元素
-
in可以被of替代
-
v-for块中可以完整地访问父作用域内的属性和变量
例子
结果:
- Parent - 0 - Foo
- Parent - 1 - Bar
- 可嵌套,每个
v-for作用域都可以访问到父级作用域 - 与
v-if类似,可以在<template>上使用v-for指令来宣汉一个包含多个元素的块
<ul>
<template v-for="item in items">
<li>{{ item.msg }}</li>
<li class="divider" role="presentation"></li>
</template>
</ul>
-
当
v-if和v-for同时作用于一个元素上的时候,v-if会首先被执行例子
<!-- 这会抛出一个错误,因为属性 todo 此时 没有在该实例上定义 --> <li v-for="todo in todos" v-if="!todo.isComplete"> {{ todo.name }} </li>在外先包装一层
<template>再在其上使用v-for可以解决这个问题 ( 这也更加明显易读 ):警告
因为
v-if和v-for的优先级不明显,所以不推荐同时使用这两者。 -
默认情况下,当数据项的顺序改变时,Vue 不会随之移动 DOM 元素的顺序,而是就地更新每个元素,确保它们在原本指定的索引位置上渲染
- 要想实现对元素的重新排序,需要使用一个名为
:key的 HTML 属性,它的值为应当是能够唯一表示某个数据项的属性(字符串或数值类型)
- 要想实现对元素的重新排序,需要使用一个名为
-
Vue 能够侦听响应式数组的变更方法,并在它们被调用时触发相关的更新
- 有些方法不会更改原数组,而是返回一个新数组,这时需要将旧数组替换为新数组
表单输入绑定⚓︎
v-model指令:用于绑定表单的输入值,分为以下几类情况:
<input>和<textarea>(文本类型) :v-model绑定value属性,且侦听input事件<input type="checkbox">和<input type="radio">:v-model绑定checked属性,且侦听change事件<select>:v-model绑定value属性,且侦听change事件
注意:
- 默认情况下,
v-model绑定的值是静态的字符串 / 布尔值(复选框) v-model会忽略任何表单元素上初始的value、checked或selected属性,它将始终将当前绑定的 JS 状态视为数据的正确来源
例子
<span>Multiline message is:</span>
<p style="white-space: pre-line;">{{ message }}</p>
<textarea v-model="message" placeholder="add multiple lines"></textarea>
注意:<textarea>不支持插值表达式(即用双大括号引用 JS 变量v-model替代
<div>Checked names: {{ checkedNames }}</div>
<input type="checkbox" id="jack" value="Jack" v-model="checkedNames" />
<label for="jack">Jack</label>
<input type="checkbox" id="john" value="John" v-model="checkedNames" />
<label for="john">John</label>
<input type="checkbox" id="mike" value="Mike" v-model="checkedNames" />
<label for="mike">Mike</label>
-
单选:
-
多选:
我们可以使用v-bind将设定值绑定到当前组件实例上的动态数据,且该数据可以是非字符串类型的。
-
复选框:使用
:true-value和:false-value属性设置动态值,当选中时会绑定:true-value上的值,否则绑定:false-value上的值 -
单选按钮:使用
:value属性设置动态值(被选中时绑定该值) -
选择器选项:使用
:value属性设置动态值(被选中时绑定该值)
v-model的修饰符:
.lazy:使v-model在每次发生change事件后更新数据(默认为在发生input事件后更新数据).number:将输入内容自动转化为数字- 此时
<input>元素的type="number"自动启用
- 此时
.trim:自动去除输入内容中两端的空格
响应式基础⚓︎
声明响应式状态⚓︎
ref()⚓︎
使用ref()函数声明响应式状态,它接收参数,返回一个带有 .value 属性的 ref 对象,其值为传入的参数值:
import { ref } from 'vue'
const count = ref(0)
console.log(count) // { value: 0 }
console.log(count.value) // 0
count.value++
console.log(count.value) // 1
-
在组件模板中访问 ref:在
setup()函数中声明并返回它们:import { ref } from 'vue' export default { // `setup` 是一个特殊的钩子,专门用于组合式 API。 setup() { const count = ref(0) // 将 ref 暴露给模板 return { count } } }- 注意:在模板中使用 ref 时,由于 ref 会自动解包,因此不需要附加
.value - 可以直接在事件监听器中改变 ref 值
- 对于更复杂的逻辑,可以在同一作用域内声明更改 ref 的函数,并将它们作为方法与状态一起公开,然后将该方法作为事件监听器
- 注意:在模板中使用 ref 时,由于 ref 会自动解包,因此不需要附加
-
在
setup()函数中手动暴露大量的状态和方法非常繁琐,但可以通过使用单文件组件(SFC) 来避免这种情况——使用<script setup>来大幅度地简化代码例子
<script setup>中的顶层的导入、声明的变量和函数可在同一组件的模板中直接使用
-
使用 ref 的原因:
- 在标准的 JS 中,检测普通变量的访问或修改是行不通的;
- 而 ref 的
.value属性提供了检测 ref 何时被访问或修改的机会。当一个组件首次渲染时,Vue 会追踪(track) 在渲染过程中使用的每一个 ref。然后,当一个 ref 被修改时,它会触发(trigger) 追踪它的组件的一次重新渲染。 - 另一个好处是,与普通变量不同, ref 可以在被传递给函数的同时保留对最新值和响应式连接的访问。
-
ref 具有深层响应性,即使改变嵌套对象或数组(它们作为 ref 的值)时,变化也会被检测到。
- 也可以通过
shallowRef()来放弃深层响应性
- 也可以通过
-
DOM 更新时机:响应式状态被修改时,DOM 会被自动更新。但更新不是同步的,Vue 会在“next tick”更新周期中缓冲所有状态的修改,以确保不管进行了多少次状态修改,每个组件都只会被更新一次。
reactive()⚓︎
reactive() 是另一种声明响应式状态的方式,与 ref() 不同的是,将使对象本身具有响应性:
- Vue 能够拦截对响应式对象所有属性的访问和修改,以便进行依赖追踪和触发更新
-
reactive()也具备深层响应性:当访问嵌套对象时,它们也会被reactive()包装- 可以使用
shallowReactive()API 可以选择退出深层响应性
- 可以使用
-
局限性:
- 有限的值类型:它只能用于对象类型 ( 对象、数组和如
Map、Set这样的集合类型 )。它不能持有如string、number或boolean这样的原始类型 - 不能替换整个对象,否则会丢失对原对象引用的响应式连接
- 对解构操作不友好:当响应式对象的原始类型属性被解构为本地变量时,或者该属性被传递给函数时,将会丢失响应性连接
- 有限的值类型:它只能用于对象类型 ( 对象、数组和如
注意
因此,建议使用 ref() 作为声明响应式状态的主要 API。
额外的 ref 解包细节
解包:我们可以直接访问 ref 值,而无需附加 .value 。
-
ref 作为 reactive 对象的属性时,当被访问或修改时会自动解包
- 如果将一个新的 ref 赋值给一个关联了已有 ref 的属性,那么它会替换掉旧的 ref
- 只有当嵌套在一个深层响应式对象内时,才会发生 ref 解包
-
当 ref 作为响应式数组或原生集合类型 ( 如
Map) 中的元素被访问时,它不会被解包 - 在模板渲染上下文中,只有顶级的 ref 属性才会被解包
- 如果 ref 是文本插值的最终计算值 ( 即
{{ }}标签 ),那么它将被解包
事件处理⚓︎
v-on指令(可简记为@)用于监听 DOM 事件,并在事件触发时执行对应的 JS 脚本。格式为:
v-on:click="handler"- 或
@click="handler"
事件处理器(handler) 的值可以是:
-
内联事件处理器:事件被触发时执行的内联 JS 语句 ( 与
onclick类似 ),通常用于简单场景- 数据绑定
- 调用方法
例子
- 也可以在调用方法时传入特殊的
$event变量,或使用内联箭头函数,以访问原生 DOM 事件
-
方法事件处理器:一个指向组件上定义的方法的属性名或是路径
-
判断方法:
- 内联事件处理器:形如
foo、foo.bar和foo['bar'] - 方法事件处理器:形如
foo()和count++
- 内联事件处理器:形如
修饰符⚓︎
修饰符:用.表示的指令后缀
-
事件修饰符:用于阻止事件的默认行为或进一步传播(对应 JS 的
event.preventDefault()和event.stopPropagation()方法) ,使我们更专注于数据逻辑而不用去处理 DOM 事件的细节-
包括了:
.stop:停止事件的传递.prevent:阻止重新加载页面.self:仅当event.target是元素本身时才会触发事件处理器.capture:指向内部元素的事件,在被内部元素处理前,先被外部处理.once:事件最多被触发一次.passive:事件的默认行为将立即发生而非等待事件完成- 一般用于触摸事件的监听器,可以用来改善移动端设备的滚屏性能
- 请勿同时使用
.prevent和.passive
-
修饰符可以使用链式书写,即同一个事件可以连续使用多个修饰符
-
-
按键修饰符
- 常规按键:
.enter.tab.delete( 捕获 +Delete+ 和 +Backspace+ 两个按键 ).esc.space.up.down.left.right
-
系统按键:在事件发出时必须处于按下状态,单独按下松开系统按键不会触发任何事件
.ctrl.alt.shift.meta(在 Windows 上指的是 Windows 键,在 Mac 上指的是 Command 键)
-
.exact:符允许精确控制触发事件所需的系统修饰符的组合
- 常规按键:
-
鼠标按键修饰符
.left.right.middle
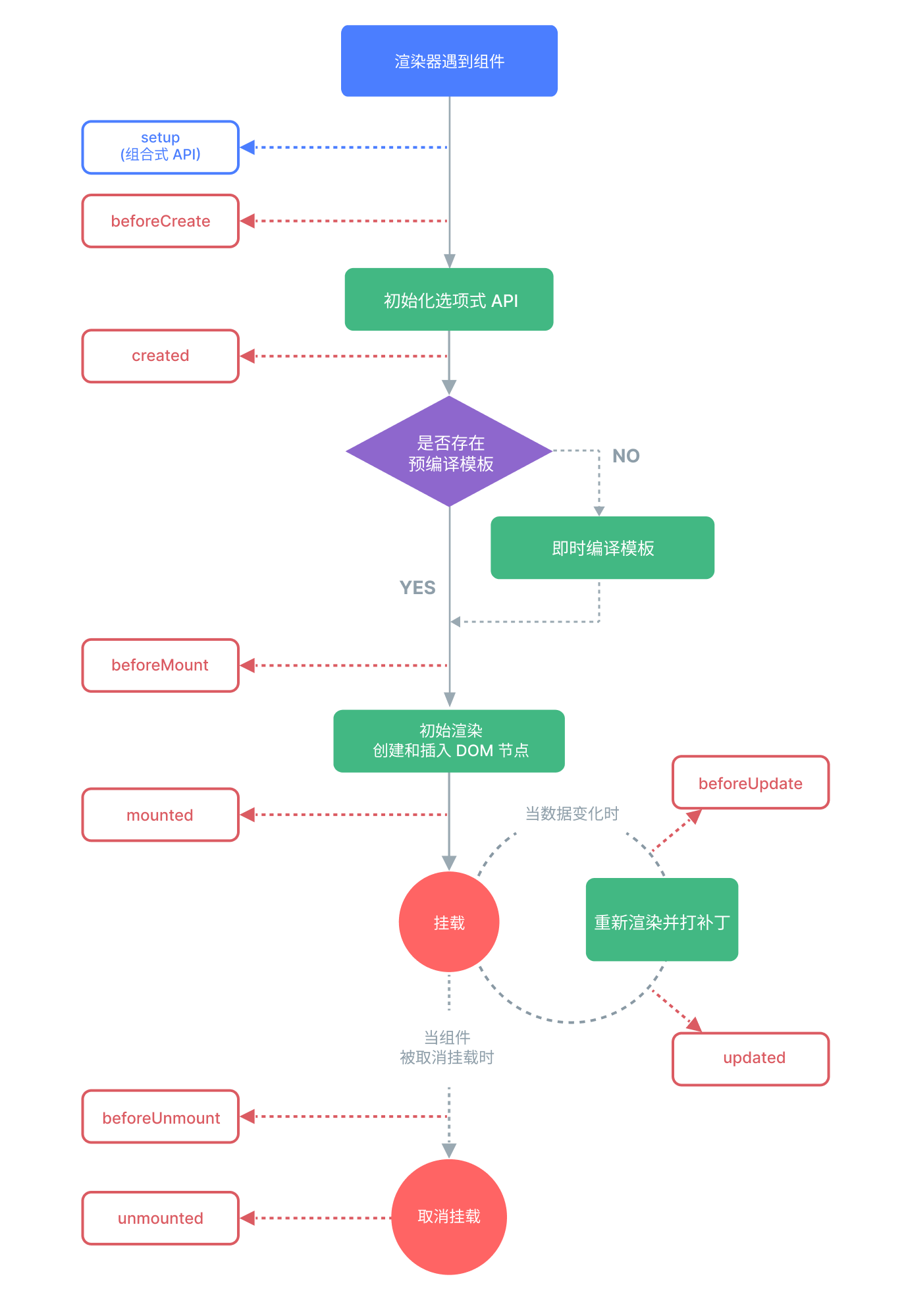
生命周期⚓︎
生命周期钩子(hook)(本质上是函数)在组件实例的生命周期的不同阶段中被自动调用,用于完成一系列的初始化步骤。钩子应当在组件初始化时被同步注册。
常用的生命周期钩子有:
onMounted:在组件完成初始渲染并创建 DOM 节点后运行代码(类似构造函数)onUpdated:在组件因为响应式状态变更而更新其 DOM 树之后调用onUnmounted:在组件实例被卸载之后调用(类似析构函数)
生命周期图示:
相关资料:生命周期钩子 API 索引
侦听器⚓︎
-
watch()函数:在每次响应式状态发生变化时触发回调函数-
前面的参数可以是不同形式的“数据源”,
watch()函数只追踪这些指定的数据源,也就是说只有这些数据源改变时才会触发回调函数。数据源包括:- ref ( 包括计算属性 )
- 响应式对象,此时会隐式地创建一个深层侦听器,该回调函数在所有嵌套的变更时都会被触发
-
getter 函数
- 一个返回响应式对象的 getter 函数,只有在返回不同的对象时,才会触发回调
- 可以在
watch()函数的最后加上deep选项,使其强制转化为深层监听器
-
多个数据源组成的数组
-
不能直接侦听响应式对象的属性值
例子
const x = ref(0) const y = ref(0) // 单个 ref watch(x, (newX) => { console.log(`x is ${newX}`) }) // getter 函数 watch( () => x.value + y.value, (sum) => { console.log(`sum of x + y is: ${sum}`) } ) // 多个来源组成的数组 watch([x, () => y.value], ([newX, newY]) => { console.log(`x is ${newX} and y is ${newY}`) })-
深层侦听器:
deep选项- 其值可以是布尔值,也可以是数字(表示最大遍历深度)
- 谨慎使用:深度侦听需要遍历被侦听对象中的所有嵌套的属性,当用于大型数据结构时,开销很大。因此请只在必要时才使用它,并且要留意性能
-
即时回调的侦听器:
immediate选项watch()默认是懒执行的,仅当数据源变化时,才会执行回调- 但在某些场景中,我们希望在创建侦听器时,立即执行一遍回调,此时可以通过
{ immediate:true }来强制侦听器的回调立即执行
-
一次性侦听器:
once选项- 默认情况下,每当被侦听源发生变化时,侦听器的回调就会执行
{ once: true }可以使回调只在源变化时触发一次
-
-
watchEffect()函数:允许自动跟踪回调的响应式依赖- 回调函数会立即执行,因此无需指定
immediate: true - 若回调函数内任一响应式属性发生改变,回调函数会再次执行
- 相比
watch()函数,由于它会自动追踪所有能访问到的响应式属性,因此我们无需显式传递数据源。对于有多个依赖项的侦听器来说,可以显著减少手动维护依赖列表的负担 - 该函数也可用于侦听一个嵌套数据结构中的几个属性,可能比深度侦测器更有效,因为它将只跟踪回调中被使用到的属性,而不是递归地跟踪所有的属性
- 回调函数会立即执行,因此无需指定
-
onWatcherCleanup():一个用于清理副作用的函数,当侦听器失效并准备重新运行时会被调用- 它必须在
watchEffect()函数或watch()回调函数的同步执行期间调用,而不能在异步函数的await语句之后调用它 - 在 Vue 3.5 以前的版本,使用的是
onCleanup函数,它作为第三个参数传递给侦听器回调,因此不受onWatcherCleanup的同步限制
- 它必须在
-
回调函数的触发时机:侦听器回调函数会在父组件更新 (如有)之后、所属组件的 DOM 更新之前被调用
- 若想在侦听器回调中能访问被 Vue 更新之后的所属组件的 DOM
watch()函数:增加{ flush: 'post' }选项watchEffect()函数:使用别名watchPostEffect()
- 同步侦听器:在 Vue 进行任何更新之前触发;可以使用它来监视简单的布尔值,但应避免在可能多次同步修改的数据源 ( 如数组 ) 上使用
watch()函数:增加{ flush: 'sync' }选项watchEffect()函数:使用别名watchSyncEffect()
- 若想在侦听器回调中能访问被 Vue 更新之后的所属组件的 DOM
-
停止侦听器:
- 在
setup()或<script setup>中用同步语句创建的侦听器,会自动绑定到宿主组件实例上,并且会在宿主组件卸载时自动停止。因此,在大多数情况下,我们无需关心怎么停止一个侦听器 -
侦听器必须用同步语句创建,如果用异步回调创建一个侦听器,那么它不会绑定到当前组件上,此时必须手动停止它,以防内存泄漏。
- 具体做法:调用
watch或watchEffect返回的函数
- 具体做法:调用
- 在
模板引用⚓︎
ref属性:用于直接访问底层的 DOM 元素,即允许在一个特定的 DOM 元素或子组件实例被挂载后,获得对它的直接引用。
<script setup>
import { useTemplateRef, onMounted } from 'vue'
// 第一个参数必须与模板中的 ref 值匹配
const input = useTemplateRef('my-input')
onMounted(() => {
input.value.focus()
})
</script>
<template>
<input ref="my-input" />
</template>
-
访问模板引用:使用辅助函数
useTemplateRef()- 只能在组件挂载后才能访问模板引用,因为在初次渲染前这个元素还不存在,因此其值为
null
- 只能在组件挂载后才能访问模板引用,因为在初次渲染前这个元素还不存在,因此其值为
-
v-for中的模板引用:对应的 ref 中包含的值是一个数组,它将在元素被挂载后包含对应整个列表的所有元素- ref 数组并不保证与源数组相同的顺序
-
函数模板引用:
:ref属性可以绑定一个函数,会在每次组件更新时都被调用。该函数会收到元素引用作为其第一个参数- 当绑定的元素被卸载时,函数也会被调用一次,此时参数值为
null
- 当绑定的元素被卸载时,函数也会被调用一次,此时参数值为
评论区

