Lec 1: Introduction⚓︎
约 4362 个字 预计阅读时间 22 分钟
(并非)核心知识
感觉都是些很细碎,不太好提炼,且不太有可能成为关键考点的知识。建议过一眼熟悉一下就行。
数据库(database):一个相互关联的,用于对现实世界问题建模的有组织的数据集合。
数据库管理系统(database management system, DBMS):一种允许应用存储和分析数据库信息的软件。通用的 DBMS 根据某些数据模型,支持对数据库的定义、创建、查询、更新和管理。
但我们平时经常把这两个概念给搞混淆了 ...
Database-System Applications⚓︎
对于数据库应用而言,其核心不是执行计算的程序,而是数据本身。
数据库系统用于管理具有以下特征的数据:
- 价值高
- (相对而言)体量很大
- 允许被多个用户和程序访问,且通常是同时的
抽象(abstraction) 这一概念在数据库管理中(而且在其他领域也)非常重要,它能让我们在不了解设备或系统的底层细节的情况下,能够使用这些复杂的设备或系统。数据库系统提供了简洁、抽象的视图,使得用户和应用程序员无需注意关于数据存储和组织的底层细节。
尽管用户界面隐藏了访问数据库的细节,且很多人甚至没有注意到他们在与数据库打交道,但是访问数据库这件事已经成为我们日常生活的重要部分。
有以下两类数据库工作负载:
-
在线事务处理(online transaction processing):
- 其特点是快速、短时运行的运算,重复的运算,以及一次只操作单一实体的简单查询。
- 通常处理的写操作比读操作多,并且每次只读取 / 更新少量数据。
- 例子——网上购物:用户可以将商品添加到购物车并完成购买,但这些操作仅影响他们的账户。
-
在线分析处理(online analytics processing):
- 其特点是长时间运行、复杂的查询(通常涉及计算聚合)以及对数据库大部分内容的读取。
- 数据库系统通常会分析和从 OLTP 端收集的现有数据中衍生出新数据。
- 例子——个性化网上购物广告:在线购物网站会分析用户购物车和购买记录中的所有数据,然后为不同用户选择不同的广告展示。
Purpose of Database System⚓︎
数据库系统的使用目的,很大程度上是为了克服计算机操作系统自带的文件处理系统(file-processing system) 的缺陷。文件处理系统用于存储位于各种文件(比如 CSV 文件)的永久记录,需要用不同的应用程序提取其中的记录,或向合适的文件添加记录,这为保持信息的组织性带来了一定阻碍,理由如下:
- 数据的冗余 (redundancy) 和不一致性 (incosistency):
- 不同的文件有不同的结构,程序可能用好几种编程语言编写
- 相同的信息可能被复制在不同的地方
- 冗余会带来更多的存储和访问成本
- 数据不一致性:相同数据的不同拷贝不一致
- 访问数据的困难:无法满足个性化的数据查询需求,如果要访问具有特定特征的数据,需要专门编写程序,或者手工从所有数据中筛选符合条件的数据,但这两种方法都无法令人满意
- 数据隔离 (isolation):数据可能散落在不同的文件内,且文件可能具备不同的格式
- 完整性 (integrity) 问题:存储在数据库的数据值必须满足特定类型的一致性限制,但是文件系统很难维护这样的限制
- 原子性 (atomicity) 问题:
- 当故障发生时,数据必须恢复到故障发生前的状态
- 并发访问异常 (concurrent-access anomalies):
- 安全问题:
- 并不是所有用户都有权限访问数据库内的所有数据
- 文件系统很难确保数据库的安全性约束
而数据库系统正能解决上述所有的问题,因此逐渐发展起来,现在被广泛使用。
View of Data⚓︎
Data Models⚓︎
数据模型(data model):用于描述数据、数据关系、数据语义以及一致性限制的概念工具。有以下几类数据模型:
-
关系模型(relational model):一组用于表示数据和数据之间的关系的表格。
- 每个表格都有多个列,每列都有唯一的名称
- 表格又称为关系(relation)
- 这是最为广泛使用的数据模型
-
实体 - 联系模型(entity-relationship/E-R model)
-
实体 (entity)(对象
) :用一些属性 (attributes) 来描述实体 -
联系 (relationship):
-
-
其他:
- 用于简单的应用 / 缓存:
- 键值
-
用于 NoSQL 中:
- 图
-
文档数据模型:一个记录文档的集合,包含了具名字段 / 值对 (pair) 的层级
- 字段值可以是标量,也可以是数组,甚至可以是另外的文档
- 现代实现普遍使用 JSON,一些旧的系统会用 XML 或自定义的对象表示
- 这一模型通过将数据库和对象的紧密耦合,避免了“关系 - 对象阻抗不匹配”的问题
-
宽列 / 列组
- 用于机器学习 / 科学中:
- 数组(向量 / 矩阵 / 张量)
-
向量数据模型:一个一维数组,用于最近邻居查找(精确或近似)
- 用于基于 Transformer 训练的模型(比如 ChatGPT)生成的嵌入体的语义搜索
- 也用于现代 ML 工具和 API 的本地集成(比如 LangChain, OpenAI)
-
过时或很少用的:
- 层级
- 网状
- 语义
- 用于简单的应用 / 缓存:
数据模型的一大重要功能在于:不仅对于一般的数据库用户,甚至对于数据库应用的开发者也隐藏了底层的实现细节。
Data Abstraction⚓︎
开发者通过以下几层数据抽象(data abstraction) 来简化用户与数据库系统的交互:
- 物理层(physical level):描述记录的存储方式(复杂的底层数据结构)
- 将表格以记录序列的形式存储在文件中,不同的属性、不同的记录用特殊字符(比如用逗号和换行符)隔开
- 使用索引以支持高效的记录检索
- 此外还定义了用于高效访问数据的算法
- 逻辑层(logical level):描述存储于数据库内的数据内容,以及数据之间的联系
- 位于逻辑层的用户(比如数据库管理员)无需关注物理层的复杂性,这称为物理数据独立性(physical data independence)
- 视图层(view level):最高层的抽象,位于该层的用户仅能访问部分数据库的内容
- 该层的目的在于简化用户与系统的交互,并提供了多个视图
- 此外还提供了安全机制,以阻止用户访问数据库的某些部分
数据独立性(data independence):将用户或应用和低级的数据表示隔离开来。
- 用户只需关注高级应用逻辑即可
- DBMS 会根据操作环境、数据库内容和工作量来优化布局
- 如果上述因素发生改变的话,DBMS 会对数据库重新优化
Instances and Schemas⚓︎
- 实例(instances):在特定的时间内,存储在数据库中的一组信息。
- 模式(schemas):一种使用数据模型对特定数据集合的描述,这样就定义了数据模型下的数据结构。
模式和实例之间的关系类似编程语言中的变量声明和变量值。
数据库的模式可以分为以下几类:
- 物理模式(physical schema):描述在物理层上的数据库设计
- 逻辑模式(logical schema):描述在逻辑层上的数据库设计
- 对于应用程序而言,该模式是最为重要的,因为程序员需要通过该模式来构建程序
- 一般来说,逻辑模式更改的频率不高,但是对于新建的数据库应用而言,可能需要更加灵活的逻辑模式(比如单个关系内的不同记录可能有不同的属性)
- 子模式(subschema):描述数据库内的不同视图
Database Languages⚓︎
数据库语言的组成部分有:
-
数据定义语言(data-definition language, DDL):表格、索引、视图和其他对象的模式定义。
- 该语言还要指明数据的存储结构、访问方法和一致性约束 (consistency constraints)
-
完整性约束包括:
- 域约束(domain constraints):域的取值和它对应的属性类型相关
- 参照完整性(referential integrity):出现在某个关系中的一组属性的值,也会出现在另一个关系的对应属性中
- 对数据库的修改可能会破坏参照完整性
- 授权(authorization):权限可以分为以下几类,不同用户获得的权限可以是这些权限的组合:
- 读取 (read) 授权:只读,不可修改
- 插入 (insert) 授权:可插入数据,但不可修改现有数据
- 更新 (update) 授权:可以修改数据,但不可以删除数据
- 删除 (delete) 授权:允许删除数据
-
处理完 DDL 后得到的输出会存在一个称为数据字典(data dictionary) 的特殊文件内(可看作特殊的表格,只允许数据库自身访问和更新里面的内容
) ,里面包含了元数据(metadata)(即“数据的数据”) ,包括:数据库模式、数据存储结构、访问模式和约束、统计信息、授权 (authorization)
-
数据操纵语言(data-manipulation language, DML):允许用户访问和操纵那些被合适的数据模型组织过的数据,包括检索、插入、删除、修改等操作,分为以下两类:
- 过程型(procedural) DMLs:用户指明所需数据以及获取数据的方法,比如 C、Pascal、Java 等语言
- 对应的数学表示为关系代数(relational algebra)
- 声明型 / 非过程型(declarative/nonprocedural) DMLs:用户只需指明数据,无需指出如何获取数据,相比过程性 DMLs 更易于使用,比如 SQL、Prolog 等语言
- 对应的数学表示为关系演算(relational calculus)
- 过程型(procedural) DMLs:用户指明所需数据以及获取数据的方法,比如 C、Pascal、Java 等语言
- 数据控制语言(data-control language, DCL):用于安全、访问控制目的。
SQL⚓︎
- 查询(query):请求信息检索的语句。
- 查询语言(query language):DML 中包含信息检索的那部分
- SQL(structured query language,结构化查询语言
) :使用最广泛的查询语言- SQL 提供了丰富的 DDL,允许定义带有各种数据类型和完整性约束的表格
- SQL 是非过程的查询语言,查询将一张或多张表格作为输入,输出一张表格
Database Access from Application Programs⚓︎
像 SQL 这样的非过程型查询语言并不具备与通用图灵机一样强大的能力,因为它无法进行一般编程语言能够做到的计算,也不支持用户输入、输出显示和网络通信等行为。因此这样的计算和行为必须用宿主语言(host language) 编写(比如 C/C++、Java、Python 等
一般来说,应用程序通过 API 来向数据库发送 DML 和 DDL 语句并检索数据。下面列出两种常见的 API:
- ODBC(open database connectivity, 开放数据库互连
) :定义了 C 和其他语言的 API - JDBC(Java database connectivity, Java 数据库互连
) :定义了 Java 对应的接口
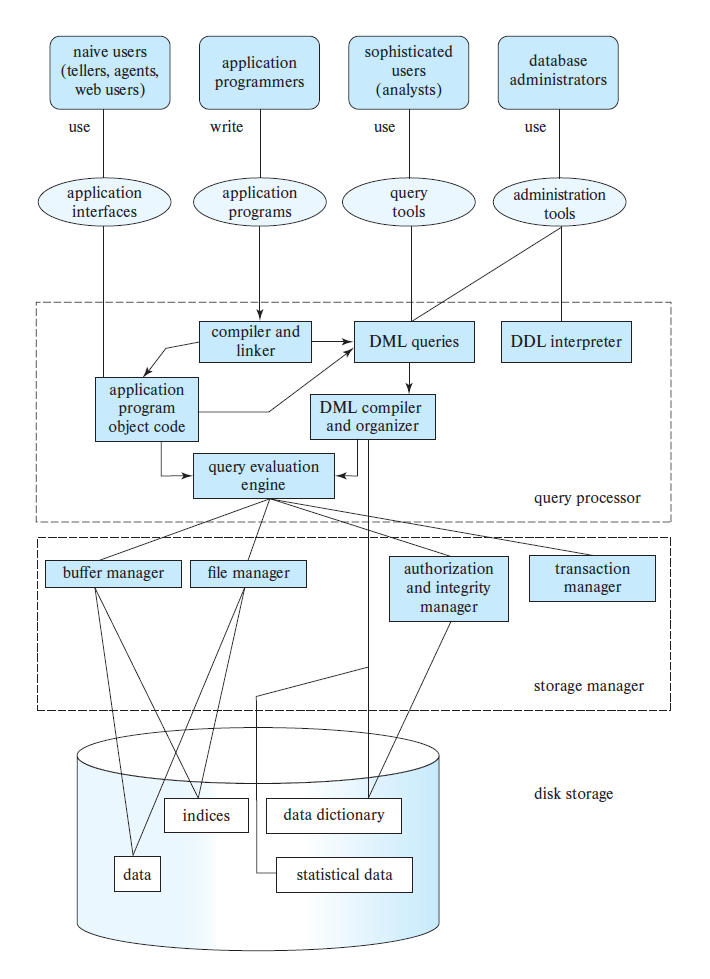
下面这张图片很好地概括了上述内容:
Data Design⚓︎
数据库设计步骤:
- 需求分析(requirement analysis):需要什么数据、应用和操作
- 概念设计(conceptual design):用 E-R 模型或类似的高级数据模型,以及一些算法来对数据进行高层级的描述
- 逻辑设计(logical design):将高层的概念模式映射到数据库系统所用到的数据模型的实现中
- 模式改善(schema refinement)(规范化 (normalization)
) :检查关系模式中的冗余和关系异常 - 物理设计(physical design):索引 (indexing)、聚类 (clustering) 和数据库调优 (tuning)
- 创建和初始化数据库、安全设计(create and initialize database & security design)
- 加载初始数据并测试
- 识别不同的用户组及其角色
Data Engine⚓︎
数据库的功能组件可以分为:
-
存储管理器(storage manager):为存储在数据库的底层数据、应用程序和提交到系统的查询之间提供接口
- 需要与文件系统打交道,将各种 DML 语句翻译为底层的文件系统命令,并负责存储、检索和更新数据库内的数据
-
组成部分:
- 授权和完整性管理器(authorization and integrity manager)
- 事务管理器(transaction manager):维护一致性和并发事务执行
- 文件管理器(file manager):管理硬盘存储空间分配
- 缓冲区管理器(buffer manager):将数据从硬盘拿到主存中,并决定将哪些数据放在缓存中
-
存储管理器实现了如下数据结构,作为物理系统的实现:
- 数据文件:存储数据库自身
- 数据字典:存储数据库结构的元数据,尤其是数据库的模式
- 索引:提供对数据项的快速访问
-
查询处理器(query processor):包括以下组成部分
- DDL 解释器(interpreter):解释 DDL 语句,并将定义记录在数据字典中
- DML 编译器(compiler):将用查询语言表述的 DML 语句翻译为由底层指令构成的评估计划 (evaluation plan),此外还支持查询优化(选择成本最低的评估计划)
- 查询评估引擎(query evaluation engine):执行由 DML 编译器生成的底层指令
-
事务管理组件(transaction management component)
- 事务(transaction):用于在数据库应用中执行单个逻辑功能的一组操作
- 事务的要求——ACID:原子性(atomicity)、一致性(consistency)、隔离性(isolation)、持久性(durability)
- 事务管理组件的组成部分:
- 恢复管理器(recovery manager):通过备份或恢复子系统,来确保数据库在系统或事务故障时,能够保持数据库的一致(正确)状态
- 并发控制管理器(concurrency-control manager) 用于控制并发事务之间的互动
Database and Application Architecture⚓︎
- 上述架构适用于共享内存,并使用多个 CPU 并行处理的服务器架构
- 为了应对更大规模的数据,以及更高的处理速度,可以采用并行数据库(parallel database) 或分布式数据库(distributed database)
下面考虑使用数据库作为后端的应用架构,可以分为:
- 两级架构(two-tier architecture):应用程序位于客户端机器内,通过查询语言语句调用位于服务器上的数据库系统
- 三级架构(three-tier architecture):
- 客户端仅作为前端(浏览器或移动应用等
) ,并不包含任何直接的数据库调用,与应用服务器通信 - 应用服务器可以与数据库系统通信,以访问数据。应用的商业逻辑 (business logic) 也嵌在应用服务器上
- 相比两级架构具备更好的安全性和性能
- 客户端仅作为前端(浏览器或移动应用等
Database Users and Administrators⚓︎
不同的用户接口类型对应以下不同类型的用户:
- 普通 (naive) 用户:通过预先定义的用户接口(比如 web 或移动应用)与数据库系统交互
- 应用程序员:编写应用程序,通过多种工具开发用户接口
- 富有经验的用户:并不通过编写程序与系统交互,而是使用数据库查询语言,或者使用数据分析软件等工具来构建请求
- 数据库管理员(database administrator, DBA):具备对数据库和程序的中央控制权的特殊用户。
- DBA 具备该数据库的最高特权
- DBA 需要协调好数据库系统的所有活动
- DBA 控制数据库所有用户的权限 (authority)
- DBA 需要对企业信息资源和需求有较好的了解
- DBA 的责任:
- 模式、存储结构和访问方法的定义
- 模式和物理组织的调整
- 对数据访问的授权
- 日常维护:监控性能、响应要求的改变、数据库的安全(周期性备份 (backup) 数据库、故障时恢复
) 、留够硬盘空间
Supplements⚓︎
DBMS 的历史进程
- 文件访问系统(1950s-1960s)
- 网状 (network)/ 层次 (hierarchy) DBMS(1960s-1970s)
- 关系型数据库系统 (RDBMS)(1970s-)
- 面向对象的数据库系统 (OODBMS)
- 面向关系的数据库系统 (ORDBMS)
- 面向应用的数据库系统:空间、时间、多媒体、网络 (Web) 数据库
- 数据仓库 (data warehousing)、联机分析处理 (online analytical processing)、数据挖掘系统 (data mining system)
评论区











