跳转至

Large-Scale Distributed Training⚓︎

3232 个字 54 行代码 预计阅读时间 17 分钟

要想训练 GPT-4Llama 等超级大的模型,往往需要成千上万的 GPUs 才能满足要求。所以,模型在训练时会散布在众多 GPUs 上,于是我们称这样的训练为大规模分布式训练(large-scale distributed learning)。

在理解如何在多张 GPUs 上训练模型之前,我们先来了解一些有关 GPU 的硬件知识。

A Bit about GPU Hardware⚓︎

GPU 全称为图形处理单元(graphics processing unit)。顾名思义,它一开始是用于图形学的,不过现在可作为通用的并行处理器使用。它的关键组成部分有(以 Nvidia H100 为例

  • 计算核(compute cores)(黄框)

    • 50 MB L2 高速缓存(中间的淡绿色框)
    • 132 流式多处理器(streaming multiprocessor, SMs),内含多个独立的并行核(紫框)

      • 实际上有 144 个,但由于良率,只有 132 个被启用
      • 有点像 CPUs 中支持向量指令的核

      • 256 KB L1 高速缓存(绿框256 KB 的寄存器(黄框)
      • 128 FP3232 位浮点数)核(蓝框)
        • 每时钟周期计算 ax + b
        • 2 FLOPs(floating point operations)
        • 每个 SM 在每时钟周期执行 256 FLOPs
      • 4 个张量核(红框)
        • 每时钟周期计算 AX + B
        • 矩阵运算:[16x4][4x8] + [16x8] = 16*4*8*2 = 1024 FLOPs
        • 每个 SM 在每时钟周期执行 4096 FLOPs
        • 混合精度:16 / 32
  • 80GB HBM(高带宽,3352 GB/s)内存(蓝框)

近十几年 GPUs 的发展速度超级快!

既然有成千上万个 GPUs,那就很有必要将它们组织起来。以下是 Llama 3 时采用的 GPU 架构:

  • H100 GPU:GPU 内部带宽为 3352 GB/s
  • 服务器(server) = 8x GPU,GPUs 之间的带宽为 900 GB/s
  • 机架(rack) = 2 台服务器 = 16 GPUs
  • 机舱(pod) = 192 个机架 = 3072 GPUsGPUs 之间的带宽为 50 GB/s
  • 集群(cluster) = 8 个机舱 = 24,576 GPUsGPUs 之间的带宽小于 50 GB/s

总的统计信息:

  • 24,576 GPUs
  • 1.875 PB GPU 内存
  • 415M FP32
  • 13M 张量核
  • 24.3 EFLOP/s = 24.3 x 1018 FLOP/s

整个 Llama 神经网络需要在这么大一个集群内训练!


来看看其他例子:

  • Google 张量处理单元(tersonr processing units, TPUs)

    • Google 个性化设计
    • TPU v5p:
      • 每个芯片执行 BF16 运算的速度为 459 TFLOP/s
      • 每个芯片有 96 GB 的内存
      • 一个机舱内排布了 8960 个芯片
  • AMD MI325X

    • 执行 BF16 运算的速度为 1300 TFLOP/s
    • 256 GB 内存
  • AWS Trainium2

    • 执行 BF16 运算的速度为 667 TFLOP/s
    • 96 GB 内存
    • 超服务器 (UltraServer) 内包含 64 个这样的芯片

How to Train on Lots of GPUs⚓︎

假设:一个具有 L 层的模型在形状为 (Batch, Sequence, Dim) 的张量上操作。

由于是在多个 GPUs 上进行训练,因此可以考虑采用不同的并行策略,包括:

  • 数据并行(data parallelism):按批量 (batch) 维度划分
  • 上下文并行(context parallelism):按序列 (sequence) 维度划分
  • 流水线并行(pipeline parallelism):按层数(L)维度划分
  • 张量并行(tensor parallelism):按 Dim 维度划分

Data Parallelism⚓︎

回忆一下:损失通常是在 N 个样例的小批量 (minibatch) 上进行平均值计算。数据并行的思路便是使用 MN 个样例的小批量,并且划分到 M GPUs 上。

由于梯度是线性的,所以每个 GPU 可计算自己的梯度:

  • 每个 GPU 计算在 N 个样例上的梯度

    \[ L = \dfrac{1}{MN} \sum_{i=1}^M \sum_{j=1}^N l(x_{i, j}, W) \]
  • 计算 M GPUs 上的平均梯度

    \[ \dfrac{\partial L}{\partial W} = \dfrac{1}{M} \sum_{i=1}^M \left(\frac{1}{N} \sum_{j=1}^N \frac{\partial}{\partial W} l(x_{i, j}, W)\right) \]

具体步骤如下:

  1. 每个 GPU 有自己的模型 + 优化器的副本
  2. 每个 GPU 加载自己批次的数据
  3. 每个 GPU 正向运行,以计算损失
  4. 每个 GPU 反向运行,以计算梯度
  5. 计算所有 GPUs 的平均梯度
  6. 每个 GPU 更新自己的权重

注意:4, 5 两步可并行运行!

问题

模型大小受限于 GPU 内存:

  • 每个权重需要 4 个数字(权重、梯度、Adam \(\beta_1, \beta_2\),每个数字占据 2 字节
  • 1B 的参数需要 8GB 空间,10B 参数就能占满 80 GB GPU

解决方案:在多个 GPUs 之间划分模型权重,即下面介绍的方法:全共享数据并行(fully sharded data parallelism, FSDP)。

Fully Sharded Data Parallelism (FSDP)⚓︎

全共享数据并行的具体思路为:每个权重 W i 仅为一个 GPU 所有,同时包含梯度和优化信息。

  1. 在正向进入第 i 层前,拥有 W i GPU 会将其广播到所有的 GPUs

  2. 所有的 GPU 在第 i 层正向运行,然后删除 W i 的局部副本

注:在使用 W i 正向计算的同时可以获取 W i+1

  1. 在反向进入第 i 层前,拥有 W i GPU 会将其广播到所有的 GPUs

    • 优化:在正向计算结束时不要删除最后的权重,以避免之后立马再次发送
  2. 所有的 GPU 在第 i 层反向运行,计算局部的 \(\dfrac{\partial L}{\partial W_i}\),然后删除 W i 的局部副本

  3. 在第 i 层反向计算后,所有 GPU 将局部 \(\dfrac{\partial L}{\partial W_i}\) 发送到拥有 W i GPU,并删除自己的 \(\dfrac{\partial L}{\partial W_i}\)

  4. W i 的拥有者更新梯度

注:可在计算 W i+1 的同时获取 W i,并且可在发送 \(\dfrac{\partial L}{\partial W_i}\) 并更新 W i 的同时与 W i-1 进行计算。

对于上图,以下这些计算可同时发生:

  • 发送梯度并更新 W 3
  • W 2 上反向运行
  • 获取 W 1

Hybrid Sharded Data Parallelism (HSDP)⚓︎

一种更高级的数据并行策略是混合共享数据并行(hybrid shared data parallelism)。

  • N = M*K GPUs 划分到 M 个大小为 K 的组中
  • 包含 K GPU 的一组执行 FSDP,将模型权重分配到所有 K GPU 上;K 可以是 O(100) GPU
  • M 个组上进行数据并行

上述策略反映了多维并行性(multidimensional parallelism):同时使用不同的并行策略,将 GPU 组织成二维网格。

  • 组内的 3x 通信:
    • 正向:W,反向:W + dL/dW
    • 将它们保存在相同的节点 / 机舱内
  • 组间的 1x 通信:
    • 反向:dL/dW
    • 能使用更慢的通信手段

通过 FSDP HSDP,我们解决了因 GPU 内存限制模型参数量的问题:假如要训练一个 100B 的大模型

  • 原本需要 800GB GPU 内存
  • 现在分摊到 80 GPU 上,每个 GPU 只需 10 GB 内存就行了
新的问题

模型激活可能会占用内存。

  • Llama3-405B Transformer 126 层,D=16,384,序列长度 4096
  • FFN 隐藏激活就需要 2*126*(4*16384)*4096 B = 63GB
  • 另外还有其他的激活

解决方案:不要在内存中保留所有的激活,运行时重新计算。

Activation Checkpointing⚓︎

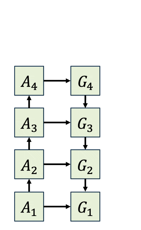
上述方案的具体实现叫做激活检查点(activation checkpointing)。具体思路为:网络中的一个层包含两个函数,分别是:

  • 正向:计算下一层的激活

    \[ A_{i+1} = F_i^\rightarrow (A_i) \]
  • 反向:计算上一层的梯度

    \[ G_i = F_i^\leftarrow (A_i, G_{i+1}) \]
思考

假设 \(F_i^\rightarrow, F_i^\leftarrow\) 的时间和空间复杂度均为 \(O(1)\),那么总的时间和空间复杂度是多少呢?

  • 时间复杂度:\(O(N)\)
  • 空间复杂度:\(O(N)\)

思路:在反向传递阶段重新计算激活。

  • 时间复杂度:\(O(N^2)\)
  • 空间复杂度:\(O(1)\)

问题:\(O(N^2)\) 的时间复杂度太糟糕了!

思路:不要重新计算所有东西;每 C 层保存一个检查点。

  • 时间复杂度:\(O(N^2 / C)\)
  • 空间复杂度:\(O(C)\)
  • 时间复杂度:\(O(N \sqrt{N})\)
  • 空间复杂度:\(O(\sqrt{N})\)

HSDP 和激活检查点方法相结合,我们得到了一套不错的训练方法,其步骤为:

  1. 使用多达约 128 GPU,以及约 1B 参数量的模型
  2. 始终将每个 GPU 批次大小设置得尽可能大,以最大限度地利用 GPU 的内存
  3. 若模型参数量 > 1B,考虑用 FSDP
  4. 增加激活检查点以适配 GPU 更大的批次
  5. 若有 >256 GPUs,考虑用 HSDP
  6. 若有 >1K GPUs>50B 参数量的模型或序列长度 > 16K,那么采用更高级的策略(CP, PP, TP)

可以看到,这些步骤中有好多可以调优的地方,那么该怎么设置它们呢?答案是最大化模型浮点运算利用率(model FLOP utilization, MFU)。

Hardware FLOPs Utilization (HFU)⚓︎

理论上,H100 能在张量核上以 989.4 TFLOP/s 的速度完成 16 位的矩阵乘法。实际上能看到的吞吐量可以用硬件浮点运算利用率(hardware FLOP utilization, HFU) 来衡量,它表示实际能到达的理论矩阵乘法性能的比例。

以下代码可作为用于最佳情况的基准测试(仅考虑矩阵乘法

h100_tflop_per_sec = 989.4
sizes = [512, 1024, 2048, 4096,
         8192, 16_384, 32_768]
for N in sizes:
    x = torch.rand(N, N, device="cuda"
                   dtype=torch.bfloat16)
    flops = 2 * N * N * N
    times = []
    for i in range(12):
        tO = time.time()
        y = x @ x
        if i > 2: 
            times.append(time.time() - t0)
    sec = np.mean(times)
    tflops_per_sec = flops / sec / 10**12
    hfu = 100 * tflops_per_sec / h100_tflop_per_sec
    print(f"N: {N}, "
          f"TFLOP/sec: {tflops_per_sec: 2f}, "
          f"HFU: {hfu: .2f}%"
    )

注:运行此命令时请设置 CUDA_LAUNCH_BLOCKING=1,否则 GPU 内核将异步启动,导致测量结果不正确。

H100 上运行此代码,发现在大矩阵乘法上取得约 80% HFU

问题

HFD 并没有考虑激活检查点,或者像数据增强、优化器、预处理等辅助计算。

Model FLOPs Utilization (MFU)⚓︎

所以我们引入了“模型浮点运算利用率”这一指标。它衡量了用于有效模型计算的 GPU 理论峰值 FLOPs 的比例。

  1. 计算 FLOP theoretical = 在正向和反向传递阶段中矩阵乘法的 FLOPs 的总数
    • 反向 ≈ 2x 正向
    • 忽略非线性、归一化和像残差等的逐元素运算,因为它们在 FP32 核上运行
  2. 查找 FLOP/sec theoretical = 理论的设备最大吞吐量(H100:989 TFLOP/sec)
  3. 计算 t theoretical = FLOP theoretical / FLOP/sec theoretical
  4. 测量 t actual = 关于数据加载、正向、反向、优化的一次完整迭代所需的实际时间
  5. MFU = ttheoretical / tactual
例子

较宽的 MLP 使用较大的批量大小能在 H100 上获得约 49% MFU

L, D, N = 8, 8192, 8192

flop_fwd = N * L * 2 * D * D
flop_bwd = 2 * flop_fwd
flop_theoretical = flop_fwd + flop_bwd
t_theoretical = flop_theoretical / (989.4 * 10 ** 12)

layers = []
for _ in range(L):
    layers += [torch.nn.Linear(D, D), torch.nn.ReLU()]
model = torch.nn.Sequential(*layers).cuda()
optimizer = torch.optim.Adam(model.parameters(), lr=1e-4)

for _ in range(20):
    torch.cuda.synchronize()
    t0 = time.time()
    X = torch.randn(
        N, D, device="cuda",
        dtype=torch.float32
    )

    with torch.autocast(
        device_type="cuda",
        dtype=torch.bfloat16,
    ):
        y = model(X)
        loss = ((X - y) ** 2.0).sum()
        loss.backward()
        optimizer.step()
        optimizer.zero_grad()
    torch.cuda.synchronize()
    t_actual = time.time() - t0
    mfu = t_theoretical / t_actual
    print(f"MFU:{100*mfu:.2f}%")

优化分布式训练的目标就是最大化 MFU。实际上,当 MFU > 30%,说明效果已经不错了;当 MFU > 40%,说明表现非常优秀。

然而,更现代的设备有时会出现更差的 MFU,这是因为它们的峰值 FLOPs 增长速度远快于它们的内存带宽。

  • 比如:A100 => H100,3.1x FLOPs,2.1x 内存带宽

Context Parallelism⚓︎

第二种并行策略是上下文并行,它通常用在 Transformer 上。

  • 思路:Transformer 在长为 L 的序列上运行,使用多个 GPU 来处理单个长序列
  • 正则化残差连接:它们没有权重,因此很容易并行化
  • MLP:并行化简单,但有权重;每个 GPU 需要保留一份权重的副本,并且要像在 DP 那样和梯度通信
  • 注意力:更加复杂,需要深挖
    • QKV 投影:和 MLP 一样,在序列上并行化,并和梯度同步
    • 注意力算子:难以并行化,解决方法有:

      • 环注意力(ring attention):

        • 将数据分成块,并在 GPU 上分配
        • 内循环遍历键 / 值,外循环遍历查询
        • 实现复杂,但可扩展到非常长的序列

      • Ulysses

        • 不要尝试分配注意力矩阵,而是并行处理多头注意力中的头部
        • 更简单,但最大并行度 = 头部数量

例子

Llama3-405B 的训练:

  • 阶段 1:S=8192,无上下文并行
  • 阶段 2:S=131072,16 路上下文并行(每个 GPU 分配到长为 8192 的序列)

Pipeline Parallelism⚓︎

第三种并行策略是流水线并行,其思路是在 GPU 之间拆分模型的层,并在 GPU 边界之间复制激活。

问题

顺序依赖,导致大多数 GPU 处于空闲状态。N 路流水线并行的最大 MFU 1/N

解决方法是同时运行多个微批次(microbatches),通过 GPU 进行流水线处理。

例子

4 路流水线并行,有 4 个微批次。最大 MFU 1/4 = 25% 增长至 16/28 ≈ 57.1%

Tensor Parallelism⚓︎

最后一种要介绍的并行策略为张量并行,其思路是将每个线性层的权重分配到 GPU 上,并使用块矩阵乘法。

问题

需要在正向传递后收集 Y 的部分,不能与通信重叠。

解决技巧:使用两个连续的 TP 层,首先在行上分片 (shard),然后在列上分片,从而避免通信。

XW=Y 之后无需通信;每个 GPU 计算 Z 的一个项,然后广播给所有其他 GPUs


实际上这 4 种并行技术可以同时使用,即 ND 并行

  • 在一个 4D 网格上安排 GPU
  • GPU 在网格中的索引给出了其在每个并行维度上的排名
  • 优化目标依然是最大化 MFU

评论区

如果大家有什么问题或想法,欢迎在下方留言~